雲林縣雲林科技工業區廠商協進會
訊息專區
會務訊息
綠電減碳
轉貼訊息
教育訓練
補助專區
協會介紹
廠協會介紹
廠協會歷史沿革
會員廠商
活動集錦
2022年度
2023年度
2024年度
2025年度
安全伙伴
聯絡我們
會員專區
立即加入
會務訊息
Conference Information
教育訓練
教育訓練
2022.09.21
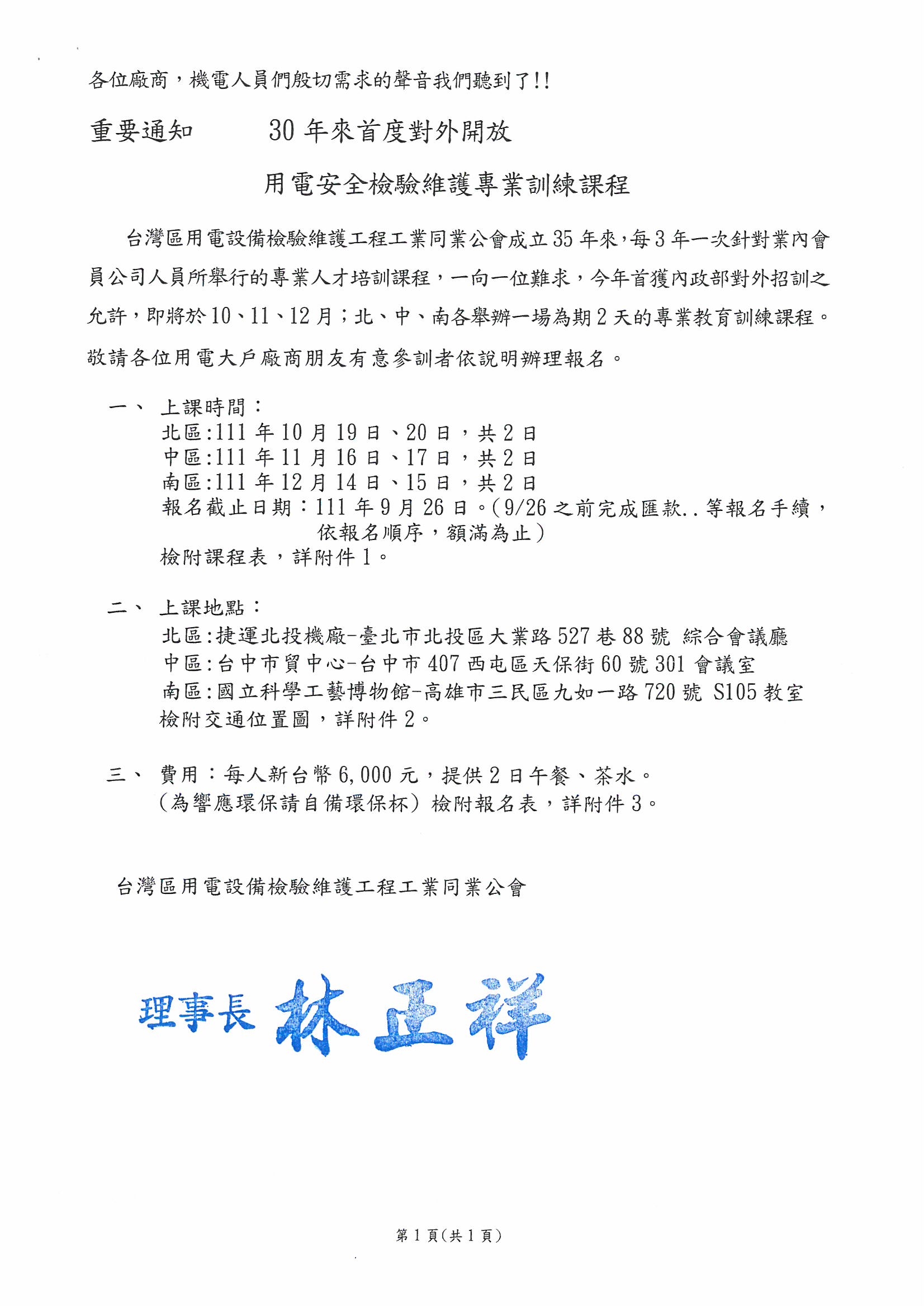
111年度用電安全檢驗為專業訓練課程,開始報名,請廠商踴躍參加
用電安全檢驗訓練課程報名表:
請點我!!
回列表頁
購物車
0
會員登入
購物須知
TOP